社会信用体系是社会主义市场经济体制和社会治理体制的重要组成部分,系统性研究其顶层设计文件有助于揭示国家层面推进该项工作的政策思想、政策行为偏好和演化情况。
研究以2013年至2024年上半年期间国家层面公开发布的社会信用体系建设顶层设计文件作为研究对象,基于政策工具视角进行政策文本量化研究。
研究结果显示,在我国社会信用体系建设过程中,明显偏好环境型政策工具,其次是供给型政策工具,需求型工具应用度最低。次级政策工具中,法规管制、信息支持的占比相对更高,但资金投入等的占比长期处于低位。据此,提出应适时适度调整政策工具的应用比例,推动政府“有形之手”与市场“无形之手”形成更大合力等建议。
党中央、国务院高度重视社会信用体系建设工作。党的二十大报告强调要“完善产权保护、市场准入、公平竞争、社会信用等市场经济基础制度”,将社会信用制度纳入市场经济基础制度。2022年3月中共中央办公厅、国务院办公厅印发《关于推进社会信用体系建设高质量发展促进形成新发展格局的意见》,提出“完善的社会信用体系是供需有效衔接的重要保障,是资源优化配置的坚实基础,是良好营商环境的重要组成部分,对促进国民经济循环高效畅通、构建新发展格局具有重要意义”。社会信用体系已成为国家治理体系和治理能力现代化的重要内容,是推动高质量发展的重要支撑。
国内学界对于社会信用体系这一研究议题的关注度正日渐提升。陈文玲、赵艳、陈新年和曹文炼等学者放眼国际视野,对美德日等国的信用体系建设情况进行了研究,总结了以美国为代表的企业经营模式、以德国为代表的政府主导模式和以日本为代表的行业协会模式等典型模式。
林钧跃、韩家平等学者立足我国实际,在对比西方信用体系建设经验的基础上,深入分析并提出了我国社会信用体系建设的内涵与特点。
祝丽丽等学者着眼地方实践,关注我国市域、县域的社会信用体系建设进展,对地方建设中的有效举措、存在问题进行了研究。
还有陈丽君和杨宇、陈兴华、王瑞雪等学者分别聚焦信用承诺、信用监管、信用评价等具体的信用手段,对相关政策制定、实践情况进行了探讨。
总的来看,我国学界围绕社会信用体系开展了不同视角的研究、提出了诸多思考和建议,为后续相关研究提供了有益启示。但是,现有学术研究中对于我国社会信用体系建设政策文本进行深入分析的成果有所不足。
在数据时代,借助文献计量等方法进行政策文本量化研究,能够进一步助力挖掘和获取政策文本所蕴含的信息,理清政策文本颁布机构之间的合作网络,明晰政府为达成政策目标所采取的行为路径和所选择的工具组合,揭示同一目标指向下不同时段出台政策的变化情况,进而提升对政府政策行为认识的深刻性,为政策评估和优化提供科学、客观的参考依据。
学者沈亚平和冯小凡曾借助社会网络分析法对我国1988年至2018年期间发布的百余份社会信用政策进行了实证研究。其研究主要是基于政策文本,对社会信用体系建设的主要阶段进行了划分,并对不同阶段的发文机构合作网络进行了分析。
截至目前,从政策工具视角对我国社会信用体系建设政策文本,尤其是顶层设计文件进行量化分析的研究成果还相对缺乏。根据国家发展改革委办公厅印发的《2024—2025年社会信用体系建设行动计划》,我国将强化社会信用体系统筹规划,出台《关于健全中国特色社会信用体系的意见》,进一步明确社会信用体系的内涵、目标、任务和制度框架。
鉴于此,本研究选取国家层面在社会信用体系建设过程中已经出台的多部顶层设计文件,运用政策工具分析方法、借助NVivo11质性分析软件对政策文本进行量化分析,试图从整体上把握我国社会信用体系建设顶层设计文件制定情况,重点回答以下问题:我国已出台的社会信用体系建设顶层设计文件中选用了哪些政策工具;各种政策工具如何组合;随着社会信用体系建设的持续推进,国家层面对于政策工具的选择和组合是否出现变化等。基于对上述问题的研究分析,提出建议思考,以期为国家和地方加强社会信用体系建设统筹规划提供参考。
(一)研究设计:基于政策工具的社会信用体系建设政策文本分析框架
政策工具是政策主体为实现公共管理目标而采取的手段、途径和机制的统称。由于政策本身是各种政策工具的集中呈现,基于政策工具视角建立政策分析框架被认为是有助于把握政策特点的重要方法。国内外学者已提出多种政策工具分类方法,为基于政策工具视角开展政策文本研究奠定了坚实基础。
考虑到我国社会信用体系建设现阶段是由政府牵头,建设公共信用信息系统、“信用中国”网站等基础设施,并对社会开放共享信用信息、提供信用报告开具等公共服务;由政府主导营造诚实守信环境;由政府积极培育发展专业信用机构和信用市场,引导社会各界加强信用应用。本研究认为,我国社会信用体系建设现状与罗斯维尔等提出并被广泛应用的供给型、环境型和需求型政策工具三分类法具有适配性。
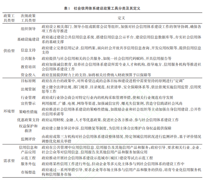
因此,本研究选择借鉴供给型、环境型和需求型政策工具三分类法作为基本分类框架(见图1),再基于我国社会信用体系建设政策文本内容和实践情况,进一步构建形成包含18种次级政策工具的具体分析框架(见表1)。
1. 供给型政策工具:进行各项投入,形成推动作用
供给型政策工具是指政府直接通过投入人力、财力、物力、信息等资源来指导、帮助、支持社会各方参与到社会信用体系建设中,推动社会信用体系发展的各种举措。具体包括:加强组织领导、建设基础设施、提供信息支持、提供公共服务、开展教育培训、投入资金等。
2. 环境型政策工具:营造诚信环境,形成影响作用
环境型政策工具是指政府通过监管、评价、宣传等方式,弘扬守信践诺精神、抑制失信违诺行为,为社会各方共建共享诚信社会营造良好环境。具体包括:明确目标原则、制定法规规范、进行监督管理、开展监测评价和宣传警示等。
3. 需求型政策工具:加强信用应用,形成拉动作用
需求型政策工具是指一方面通过政府自身率先开展信用应用、开展示范工程建设,将信用信息和信用产品用于公共管理之中;另一方面,政府通过充分调动专业化信用机构等市场力量加大对信用信息和信用产品的开发应用,扩增社会对信用产品和服务的需求,积极拉动社会信用体系向前发展。具体包括:信用信息和产品应用、建设示范工程、服务外包、市场塑造等。
(二)研究样本:我国社会信用体系建设顶层设计文件
党的十八大以来,我国社会信用体系建设进入全面推动阶段,一系列社会信用体系建设顶层文件相继出台。2013年至2021年期间,地方实务工作中一般将表2中序号1至12的政策文本作为国家发布的社会信用体系建设顶层设计文件。
鉴于此,本研究首先将上述政策文本纳入研究范围。参照表2中序号1至12的政策特点,本研究主要遵循以下标准梳理2022年至2024年期间的政策样本:一是政策的出台机构为中共中央、国务院及其内设机构,或社会信用体系建设“双牵头”部门——国家发展改革委、人民银行为政策的牵头部门;二是所选政策文本与社会信用体系建设具有直接相关性,是对较长一段时间内我国社会信用体系建设工作的整体性政策安排。综上,本研究进一步梳理纳入2022年至2024年上半年期间的政策样本共5份(见表2)。
本研究基于政策工具视角构建的分析框架(即表1)展开编码。详细流程为:第一步,将17部政策文本导入NVivo11软件并建立三类树节点,分别为供给型、环境型和需求型政策工具;第二步,依据表1在树节点下构建子节点;第三步,将政策文本的相关条款作为内容分析单位,按照“政策编号—章节—具体条款”的形式进行编号,如“1—1—1”表示表2中序号为1的政策文件中第一部分第一条编码内容,并将每一条内容归类到对应节点下。
倘若某一条内容体现多种政策工具,则进行重复编码。考虑到篇幅限制,表3仅展现部分内容编码及其所属节点。本研究的编码工作由两位从事社会信用体系建设的研究人员分别进行,运用霍斯提(Holsti)公式进行信度计算,结果显示编码员间的相互认可度为92.28%,说明本研究编码具有较好的信度。
(二)政策工具使用情况分析
将政策文本内容归入对应的节点并进行计算,得到政策工具参考点计数及其占比表(见表4),显示社会信用体系建设顶层设计文件中的政策工具使用情况有下列特点:供给型、环境型和需求型三大类政策工具均有应用,占比分别为24.85%、62.63%、12.52%;应用程度上表现出明显的差异性,环境型政策工具占比最高(见图2)。
具体分析三种政策工具下的次级工具使用情况发现:在供给型政策工具中,信息支持的占比最高,其次为基础设施建设;在环境型政策工具中,法规管制的占比最高,其次为目标原则;在需求型政策工具中,信用信息和产品应用的占比最高,其次为市场塑造。
从划分年度来看三种政策工具及其次级工具使用情况发现(见表5),法规管制在2014年至2020年、2022年至2024年期间每年都是占比最高的类型,但2022年之后其占比呈持续下降态势。资金投入在2013年、2019年至2024年期间每年都是占比最低的类型,纳入分析的政策文本中甚少出现此类工具。
在供给型政策工具中,信息支持的占比在各年度都处于最高位。并且,信息支持在2021年是三种政策工具下所有次级工具中占比最高的次级工具,但在2022年的占比出现明显下降,自2023年起又开始回升。基础设施建设的占比在2013年至2024年期间时高时低,但在2024年的占比达到了自身最高位。
在环境型政策工具中,除法规管制外,目标原则的占比也相对较高,但2021年之后其占比已呈持续下降态势。值得注意的是,2023年、2024年监测评价的占比较此前有明显提升。
在需求型政策工具中,信用信息和产品应用曾在2013年时成为三种政策工具下所有次级工具中占比最高的次级工具,但在2020年至2022年期间其占比滑向低位(不足5%),自2023年起才开始回升。市场塑造的占比在2013年至2020年期间呈下滑态势,尽管2022年的占比提升较为明显,但2023年、2024年时又下降至较低水平。
(一)研究结论
1. 环境型政策工具使用偏好明显
2013年至2024年期间,国家层面推进社会信用体系建设的过程中,对于环境型政策工具的使用偏好明显强于供给型、需求型政策工具,表明我国主要是通过出台与社会信用相关的法规制度、推进信用奖惩工作等措施来营造诚信环境。
具体来看,环境型政策工具中占比最高的是法规管制、目标原则和监测评价工具,表明国家层面虽然也有采用一些鼓励性、支持性措施来调动社会多元力量共同参与,但更加倾向于通过制定法规制度、严格监管执法等管制性措施来提高社会信用体系的法治化、规范化水平。
同时,政府还注重通过“以评促建”的方式推动相关工作进行动态优化,且这一趋势在2023年至2024年期间更加明显。此外,自2014年起,政府在顶层设计文件中均有纳入权益保护和救济工具,一方面显示出社会信用体系建设工作与社会各方主体权益息息相关,另一方面也表明政府高度重视信用信息安全和权益保护工作的鲜明态度,力求以健全的管理规范、合理的救济措施、高效的修复机制为社会各方主体用信、维信提供保障。政府也积极运用了宣传警示、行业管理工具,包括鼓励支持新闻媒体通过推广诚信典型案例、曝光失信行为等举措发挥舆论引导作用,推动地方信用协会等在行业诚信自律建设方面发挥更大的组织作用,以及引导征信机构等专业化信用服务机构加强自我信用约束等。但是,除2021年外,政府对于优惠政策支持工具的使用度却都处于极低的水平。
2. 供给型政策工具选择相对聚焦
供给型政策工具的使用强度介于环境型和需求型政策工具之间,这表明政府为推进社会信用体系建设投入了诸多资源。其中,信息支持工具的使用强度最大,反映出政府认为信用信息开放共享是最为有效的政策工具之一,基础设施建设也基本围绕支撑信用信息开放共享这一核心目标展开。
并且,进入2024年以来,信息支持和基础设施建设工具的使用占比均回升至较高水平,相关政策中突出强调要整合、优化“融资信用服务平台”等重要的信用基础设施,加大信用信息共享力度,显示出政府在这两方面提升供给质效的决心。教育培训工具的投入强度仅次于信息支持和基础设施建设,显示出政府对于诚信教育工作的高度重视。
在推动诚信普及教育之外,相关政策条款还强调要对医疗、教育等特定领域职业人群加强道德诚信教育,显示出政府期望运用信用力量助力治理医疗纠纷、校园纠纷等社会问题的目标导向。信息支持、基础设施建设、教育培训工具的使用均需要政府进行组织领导、投入资金,但资金投入工具的使用度却明显低于组织领导工具,这在一定程度上反映出相较于强有力的组织保障,信用工作的资金保障或有一定不足。此外,公共服务工具的使用占比目前还相对较低,显示出公共性的信用服务措施还有较大的开拓创新空间。
3. 需求型政策工具使用力度偏弱
需求型政策工具的使用占比最小,这表明在政策工具运用层面我国对于社会信用体系建设的“拉动力”还相对较弱。具体来看,需求型政策工具中以信用信息和产品应用为主,表明政府强调在公共管理方面对于信用信息和产品的应用推广。
但是,政策中明确提出的信用产品需求类型较为单一,信用报告是明确且频繁提出有应用需求的产品之一,而其他类型的信用产品则较少提及。并且,一些政策条款关于信用信息和产品的应用常使用诸如“作为参考”“作为重要考量因素”等表述,这在一定程度上削弱了实践中运用此类政策工具的必要性。
市场塑造运用占比仅次于信用信息和产品应用,且明显高于服务外包,显示出政府在提供信用基础设施、公共信用信息的基础上,还希望能够更多地激发市场在社会信用领域的活力和创造力,形成公共信用服务和市场化信用服务相互补充、基础性信用公共服务与社会化增值性信用服务相辅相成之势,而非简单地“一包了之”。
示范工程也是有所运用的次级工具类型,反映出政府在社会信用体系建设方面鼓励先行先试的政策倾向,以及希望通过试点示范形成更多可复制推广经验的发展策略。
得益于示范工程工具的运用,除获批的全国社会信用体系建设示范城市(城区)外,其他地区在因地制宜发挥主观能动性和首创精神方面也被给予了探索空间。
但纵观2013年至2024年期间信用信息和产品应用、市场塑造、示范工程三类次级工具的使用占比趋势来看,仅示范工程呈小幅上升趋势,信用信息和产品应用、市场塑造均呈下降趋势。
(二)政策建议
1. 合理调整环境型政策工具中法规管制工具的使用强度
尽管政策工具的使用配比没有一个放之四海而皆准的标准,但长期以来,我国社会信用体系建设顶层设计文件对于环境型政策工具的使用依赖程度明显偏高,且尤为依赖法规管制工具。
例如,国家发展改革委、人民银行2021年12月印发的《全国公共信用信息基础目录》《全国失信惩戒措施基础清单》并于2022年起实现动态更新。
再如根据2024年5月国家发展改革委办公厅发布的《2024—2025年社会信用体系建设行动计划》,国家层面将推动出台《社会信用建设法》,推动省级信用立法全覆盖。
法规管制措施是“有形之手”,但在国家信用法律、地方信用法规、统一目录规范逐步建立完善的大背景下,我国社会信用体系建设“双牵头”部门、地方政府等在制定社会信用体系建设相关政策时,可考虑适当降低法规管制类次级工具的使用强度,更多引入市场塑造、示范工程等调动社会力量创造性参与社会信用体系建设的政策工具。
2. 重点提升供给型政策工具中信息支持工具的应用质效
2013年至2024年期间,信息支持是供给型政策工具中占比最高的次级工具,这说明政府认为信用信息开放共享是推动我国社会信用体系建设的重要策略。
2024年1月,国家数据局等部门联合印发《“数据要素×”三年行动计划(2024—2026年)》,在交通运输、金融服务、医疗健康3个板块明确提及了推动信用数据共享流通和融合应用的相关要求。
2024年3月,国务院办公厅印发《统筹融资信用服务平台建设提升中小微企业融资便利水平实施方案》,要求健全信用信息归集共享机制,深化信用大数据应用。
2024年5月,《国家发展改革委国家数据局财政部自然资源部关于深化智慧城市发展推进城市全域数字化转型的指导意见》印发,在“推进城市精准精细治理”板块提出“推进信用信息归集和加工应用”的要求。
我国国家数据局由国家发展改革委管理,国家发展改革委是我国社会信用体系建设“双牵头”部门之一。基于上述政策要求,在接下来的一段时间里,丰富信用信息供给数量和类型、提高供给效率和质量、推动信用信息与其他数据融合应用,进而推动形成更多便民利企的产品和服务,应当成为使用信息支持政策工具的着力方向。
与此同时,基础设施建设、教育培训、资金投入等供给型次级工具也应根据科学的监测评价结果进行合理配置,既要避免资源浪费,也应避免投入不足。
3. 丰富社会信用体系建设中多元需求型政策工具的配置
已有顶层设计文件明确要求“充分调动各类主体积极性创造性”“加快建立公共信用服务机构和市场化信用服务机构相互补充、信用信息基础服务与增值服务相辅相成的信用服务体系”,但从整体看,2013年至2024年期间对于需求型政策工具占比明显偏低。
社会信用体系建设是一项复杂的系统性工程,即便是以政府为主导,也需要推动有效市场和有为政府实现良性互动,方可实现长效发展。因此,有必要适度提高需求型政策工具的使用比例、引入更多需求型次级工具类型,让市场“无形之手”在信用服务和产品的市场化需求挖掘、满足甚至需求创造方面发挥更大作用,为社会提供更多优质的信用服务和产品,使信用切实融入生产生活的方方面面。
但也需要注意,由于现阶段需求型政策工具所对应的一些具体政策措施,如推广专用信用报告代替无违法违规证明等,大多带有一定的改革性质,在运用时也应明确相关制度规范要求,严格把控风险,防止出现信用泛化滥用等问题。
社会信用体系建设是一项长期工程。基于社会信用体系发展的不同阶段,合理配置使用各类政策工具,调动有效市场和有为政府同向发力,将有助于推进社会信用体系建设高质量发展。本研究以我国社会信用体系建设顶层设计文件为研究对象,分析了2013年至2024年期间供给型、环境型、需求型政策工具的使用情况,以期从政策工具视角为社会信用体系建设政策制定和评估提供参考。
但是,本研究仅对国家层面的顶层设计文件进行分析,尚未结合具体领域、深入地方层面的社会信用体系建设政策进行研究,可在未来的研究中加以关注。
源点注:本文作者冯翼,徐霁(成都市经济发展研究院)
上一篇:优化信用生态需要更多创新措施 2025-01-06
下一篇:强化信用破解乡村产业瓶颈 2025-02-14

